
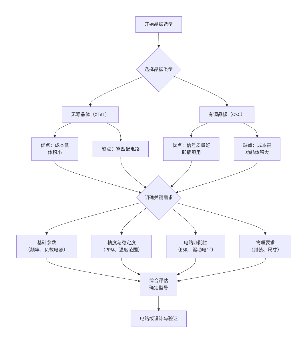
選型時,你需要逐一確認以下核心參數,它們共同決定了晶振能否在你的電路中穩定工作。
1. 基礎電氣參數
頻率:根據主芯片要求確定。
負載電容 (CL):必須與電路匹配。如果你選了一個標稱 CL=12pF 的晶體,那么芯片引腳兩端到地的總電容應等效為12pF(通常由兩個外部電容串聯實現)。不匹配會導致頻率不準甚至不起振。
2. 精度與穩定度
精度 (Accuracy):如 ±10ppm,指常溫(25℃)下的初始頻率偏差。
頻率穩定度 (Stability):如 ±20ppm,指在整個工作溫度范圍內的最大頻率偏差。對于環境溫度變化大的應用,此參數比常溫精度更重要。
總偏差 (Overall Deviation):將精度、穩定度、老化等所有誤差源相加,得到整個壽命期內最差情況下的總偏差。你的系統時序容限必須大于此值。
3. 電路匹配性參數
等效串聯電阻 (ESR):晶振起振的阻尼。ESR值必須小于你的振蕩電路所能提供的負阻絕對值(并留有3-5倍裕量),否則難以起振。低ESR晶體通常更容易工作。
驅動電平 (Drive Level):晶體工作時消耗的最大功率。實際驅動功率應大于晶體所需最小值,但小于其最大值,否則可能導致老化加速或損壞。
負阻 (Negative Resistance):非晶振參數,而是你的振蕩電路驅動能力的體現。需要通過示波器或專業方法測量,確保留有充足裕量。
4. 物理與環境參數
封裝與尺寸:如你之前關注的 SMD2016(2.0x1.6mm)。在空間允許下,選擇稍大尺寸(如 SMD3225)的晶體通??煽啃愿摺?/p>
工作溫度范圍:工業級標準為 -40℃ ~ +85℃。需根據產品實際使用環境的最極端溫度來選擇,并考慮板內升溫。
這是選型初期最重要的決策之一,兩者的核心區別如下:
| 特性 | 無源晶體 (Crystal, XTAL) | 有源晶振 (Oscillator, OSC) |
|---|---|---|
| 工作原理 | 需借助外部電路(芯片內部振蕩器)才能工作 | 獨立工作,內置晶體和振蕩電路 |
| 輸出信號 | 正弦波 | 方波(或削峰正弦波),質量好 |
| 電路復雜度 | 高,需設計匹配電路和布局 | 低,電源去耦即可,即插即用 |
| 精度/穩定度 | 受外圍電路和布局影響較大 | 通常更高,受外部影響小 |
| 成本與體積 | 成本低,體積小 | 成本高,體積和功耗相對較大 |
| 典型應用 | 對成本、空間敏感的大批量消費電子 | 高速接口(以太網、USB)、通信設備、對時序要求嚴苛的工業/軍事設備 |
選擇建議:優先考慮無源晶體以控制成本和體積,除非你的電路或芯片明確要求使用有源晶振,或者你對信號完整性、可靠性有極高要求且不計成本。
參考設計:優先采用芯片官方推薦的晶振型號、參數及電路圖。這是最可靠的起點。
PCB布局:晶振必須緊靠芯片振蕩引腳,走線短而粗,用地線包圍隔離,遠離發熱源和高速信號線。
實物驗證:使用示波器測量起振時間、波形幅值和頻率。必要時用頻譜儀查看噪聲。務必在高低溫環境下測試其穩定性。
采購與品牌:
渠道:消費級晶體可在立創商城等平臺采購;工業、汽車級產品建議通過Digi-Key、Mouser等授權分銷商或品牌代理商購買,保證可靠性。
品牌:國際品牌(如Seiko Epson, NDK, Kyocera, TXC)在穩定性和一致性上口碑好;國產品牌(如TKD泰晶, HUAXIN華昕, Hosonic鴻星)性價比高,是消費電子的主流選擇。
不起振:檢查電路負阻是否足夠(ESR匹配)、負載電容是否正確、PCB布局是否合理。
頻率不準:重點檢查負載電容值,并確認測量設備(如廉價示波器)自身的時基精度是否足夠。
常溫正常,高低溫異常:通常是晶振頻率穩定度不夠,或電路在高低溫下驅動能力發生變化。
希望這份指南能幫助你系統地進行晶振選型。
如果你能分享具體的應用場景(例如,用于哪種主控芯片、產品的工作環境如何),我可以提供更具針對性的分析。
推薦閱讀